SciELO - Scientific Electronic Library Online

 
vol.35 número1Metodología BIB 6D como herramienta para evaluar confort térmico apliado a centros educativos costarricensesCambios en el uso de parques regionales: una mirada en la postpandemia COVID-19 costarricense índice de autoresíndice de materiabúsqueda de artículos
Home Pagelista alfabética de revistas  

Servicios Personalizados

Revista

Articulo

Indicadores

Links relacionados

  • No hay articulos similaresSimilares en SciELO

Compartir


Ingeniería

versión On-line ISSN 2215-2652versión impresa ISSN 1409-2441

Ingeniería vol.35 no.1 San José ene./jun. 2024

http://dx.doi.org/10.15517/ri.v35i1.59198 

Artículos

Estudio del circuito de control para un potenciostato con una sola fuente de alimentación

Study of a control circuit for a potentiostat sing a single sower sources

Alejandro Delgado Castro1 

Omar Rojas Bolaños2 

1Universidad de Costa Rica, Sede Regional de Guanacaste, Liberia, Costa Rica.

2Universidad de Costa Rica, Sede Regional de Guanacaste, Liberia, Costa Rica.

Resumen

En este artículo, se presenta un circuito electrónico de control que opera con una única fuente de alimentación, para un potenciostato de bajo costo controlado desde una computadora, a través de una placa Arduino UNO. Se deducen las ecuaciones que modelan el funcionamiento del circuito y que permiten establecer tanto el voltaje de celda como la velocidad de barrido, según los requerimientos de una prueba electroquímica. Además, se deducen ecuaciones que permiten calcular la corriente de celda, al igual que el rango de corrientes que pueden ser medidas con una adecuada exactitud. Luego, se realizan pruebas con el fin de evaluar la capacidad del sistema para establecer un voltaje de celda y una velocidad de barrido deseados, así como la exactitud del sistema al medir la corriente de celda. Los resultados muestran una dependencia entre el rango de voltajes de celda que se pueden generar y la resistencia entre los electrodos. Asimismo, la exactitud de la velocidad de barrido depende del retardo aplicado y de la cantidad de datos que se registren. Finalmente, el error en la medición de la corriente de celda depende de la magnitud de la misma y de la resistencia de retroalimentación que se utilice en el seguidor de corriente.

Palabras clave Amplificador operacional; Arduino UNO; celda electroquímica; potenciostato; seguidor de corriente

Abstract

In this work, an electronic control circuit using a single power source is presented for its use as a low-cost potentiostat, which is operated from a computer by means of an Arduino UNO board. The equations describing the behaviour of the circuit are derived, and then used to set the voltage of the electrochemical cell, as well as the sweep rate for a particular electrochemical experiment. Additionally, a set of equations to measure the current flowing through the electrochemical cell is derived, and the range of currents that can be accurately measured is presented. Several experiments are conducted in order to evaluate the capacity of the system to set the voltage of the cell and the sweep rate. The accuracy of the current measurements is also assessed though these tests. The obtained results show an important dependency between the range of cell voltages that can be applied and the resistance measured between the electrodes of the potentiostat. Also, the accuracy of the sweep rate depends on the delay applied and the number of data being recorded. Finally, the error in the current measurement is associated with the magnitude of this current and the feedback resistance being used in the current follower.

Keywords Arduino UNO; current follower; electrochemical cell; operational amplifier; potentiostat

1. Introducción

El potenciostato es un instrumento de laboratorio utilizado en pruebas electroquímicas que permite al investigador aplicar un voltaje de celda constante, o variable con el tiempo, entre un electrodo de trabajo y un electrodo de referencia. Durante su funcionamiento, el potenciostato registra tanto el voltaje de celda aplicado como la corriente de celda que fluye entre el electrodo de trabajo y un tercer electrodo llamado contador. En la mayoría de potenciostatos, el voltaje del electrodo de trabajo se mantiene constante mientras que el voltaje del electrodo de referencia varía hasta alcanzar el voltaje de celda deseado. Por lo tanto, se puede establecer que un potenciostato debe cumplir los siguientes principios de operación (1):

  1. 1. Debe ser capaz de establecer el voltaje de celda deseado. Esto quiere decir que el voltaje del electrodo de referencia debe ser igual al voltaje aplicado a la entrada del circuito de control, el cual es controlado por el usuario, independientemente de la resistencia de la disolución en la que se encuentran sumergidos los electrodos.

  2. 2. El circuito de control para un potenciostato con una sola fuente de alimentación debe ser capaz de regular el voltaje, mejorar adaptativamente la extracción de energía y proporcionar una señal de control estable para las mediciones electroquímicas.

  3. 3. El potenciostato debe contar con un sistema de medición de corriente apropiado para las magnitudes que se desean medir.

En los últimos años, la popularización de tarjetas electrónicas tipo Arduino ha traído consigo la publicación de artículos científicos enfocados en la construcción de potenciostatos de bajo costo. Por ejemplo, Meloni (2) reportó la construcción de un potenciostato con un rango de medición de ± 1 V y ± 1 mA. Por su parte, Li et al. (3) propusieron la construcción de un equipo alimentado por una única fuente de alimentación y controlado por una aplicación escrita en LabView. Adicionalmente, Cordova-Huaman et al. (4) presentaron la construcción de un potenciostato basado en un Arduino Nano y operado desde un teléfono celular. Asimismo, Clark et al. (5) implementaron una estrategia basada en Arduino para el desarrollo de arreglos de electrodos, construidos sobre placas flexibles de circuito impreso, así como una técnica de multiplexación para enlazar estos electrodos con un potenciostato comercial de un solo canal. Por su parte, Nam et al. (6) propusieron un circuito de control estabilizado a partir de un amplificador de transimpedancia de ganancia programable, un espejo de corriente en configuración cascode y un amplificador de control, para reducir el ruido de baja frecuencia en los sensores de un potenciostato. Finalmente, Farhan et al. (7) propusieron la construcción de un potenciostato para la determinación de etanol, con base en un Arduino Mega 2560.

Ahora bien, se identificaron algunos aspectos en común que presentan estos estudios. Por ejemplo, no explican en detalle el funcionamiento de los circuitos electrónicos propuestos, tampoco se deducen las ecuaciones que gobiernan los parámetros por determinar durante las pruebas electroquímicas ni se aclaran las limitaciones propias de los equipos durante su funcionamiento.

En este trabajo, se presenta el diseño de un potenciostato simple controlado por una tarjeta Arduino UNO y energizado por una única fuente de alimentación. Además, se deducen y evalúan las ecuaciones que controlan la forma en la que se establece el voltaje de celda deseado, así como la velocidad de barrido deseada para una cierta prueba. Se proponen, también, ecuaciones para predecir el rango máximo de corrientes de celda que se podrían medir en función del valor de la resistencia de realimentación utilizada en el circuito de control. Por último, se discuten aspectos que deben ser tomados en cuenta para su correcta puesta en marcha durante las mediciones. El sistema propuesto, así como su metodología de operación, podrían representar una opción de bajo costo y de fácil ensamblaje, que podría ser utilizada en espacios educativos.

2. Principio de funcionamiento del potenciostato propuesto

En un potenciostato, se tienen tres electrodos denominados contador (CE), referencia (RE) y trabajo (WE). Los voltajes entre cada uno de estos electrodos y el nodo de referencia o tierra del circuito se denominan VCE, VRE y VWE, respectivamente. Por otro lado, el voltaje de celda se define como la diferencia entre el voltaje de trabajo (VWE) menos el voltaje de referencia (VRE), como se indica en la siguiente ecuación:

(1) 

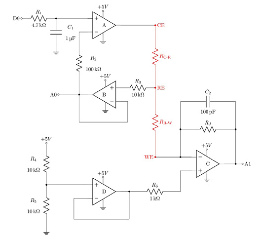
Nótese que el voltaje de contador y el voltaje de celda son variables diferentes. Considerando ahora el circuito de control propuesto, el cual se muestra en la Fig. 1, se debe notar que el voltaje de trabajo (VWE) es generado por el amplificador operacional D, a partir del divisor de voltaje formado por las resistencias R4 y R5 las cuales están en serie con la fuente de alimentación del sistema. Entonces, se puede definir el voltaje de trabajo de la siguiente manera:

(2) 

Fig. 1. Diagrama electrónico del circuito de control propuesto. 

En (2), V5V corresponde al voltaje entregado por la fuente de alimentación de la placa Arduino, el cual tiene un valor constante de aproximadamente 5 V. Luego, tomando R4 = R5, la ecuación anterior se simplifica de la siguiente manera en (3):

(3) 

Ahora, considerando que el voltaje de trabajo es aproximadamente constante, el voltaje de celda quedaría definido por el voltaje aplicado al electrodo de referencia. A partir de (1), se obtiene entonces la siguiente expresión en(4)para el voltaje de referencia (VRE):

(4) 

En el circuito de control propuesto, se desea que el voltaje de referencia sea igual al voltaje aplicado a través de la terminal D9 en el circuito de la Fig. 1. Este se establece por medio de una señal modulada por ancho de pulso (PWM) y se denomina VPWM. De esta forma, se tendría la siguiente relación en (5):

(5) 

La idea es que el usuario pueda definir el valor del voltaje de celda aplicado mediante el ajuste del ancho de pulso de la señal PWM que genera la placa Arduino. Para ello, el usuario debe conocer qué ancho de pulso se requiere para obtener un cierto voltaje de celda. Por lo tanto, se plantea, primero, una relación para vincular el voltaje asociado con la señal PWM (VPWM) con el ancho de pulso LPWM con el que se controla dicho voltaje, como se presenta a continuación:

(6) 

En(6), se ha considerado una señal PWM generada a partir de un registro de 8 bits, como en el caso de la placa Arduino UNO, por lo que el máximo ancho de pulso sería de 28 − 1 = 255. Despejando el ancho de pulso (LPWM) de la ecuación anterior, se tendría lo siguiente en (7):

(7) 

Recordando que VPWM = VRE, se sustituye (4) en la ecuación anterior para obtener la siguiente relación:

(8) 

En (8), ⌊⋅⌋ indica el redondeo al entero más cercano. La ecuación anterior permite calcular el ancho de pulso requerido para obtener un determinado voltaje de celda, conociendo el voltaje de trabajo y el voltaje entregado por la fuente de 5 V de la placa Arduino. El voltaje de celda puede ser monitoreado durante una prueba electroquímica a través del voltaje que se registra en el puerto analógico 0 de la placa Arduino, donde dicho voltaje se convierte en una palabra binaria de 10 bits. El voltaje asociado con la lectura del puerto analógico 0 se obtiene de la siguiente manera:

(9) 

En (9), A0 es el dígito registrado por el puerto analógico 0, que puede ser un valor entre 0 y 1023. Entonces, considerando que el voltaje VA0 es igual al voltaje de Referencia VRE, el voltaje de celda estaría dado por la siguiente relación mostrada en (10):

(10) 

Para medir la corriente de celda, se utiliza el amplificador operacional C, que se encuentra conectado en configuración de seguidor de corriente. La Fig. 2 muestra un diagrama simplificado de esta parte del circuito de control.

El voltaje de salida de este amplificador operacional, el cual se denota como VOut, es proporcional a la corriente de celda ICelda, por lo que este se registra mediante el puerto analógico 1 de la placa Arduino. El voltaje asociado con el valor registrado por el puerto analógico 1 se obtiene mediante la siguiente relación.

(11) 

En(11), A1 es el dígito registrado por el puerto analógico 1, con resolución de 10 bits, por lo que puede ser un valor entre 0 y 1023. Asumiendo que el voltaje diferencial del amplificador operacional es de 0 V, el potencial del electrodo de trabajo sería igual al potencial aplicado a la entrada no inversora de ese mismo amplificador; es decir, VWE. Ahora, aplicando la ley de Ohm en la resistencia de retroalimentación Rj, se obtiene la relación mostrada en (12) para la corriente de celda

Fig. 2. Circuito simplificado del amplificador seguidor de corriente. 

(12) 

Luego, tomando en cuenta que VOut = AA1, se sustituye esta relación en (12) y se obtiene una nueva expresión para la corriente de celda en miliamperes, tal como se muestra en (13):

(13) 

Dado que este amplificador opera con una sola fuente de alimentación de 5 V, su voltaje de salida no puede ser menor que 0 V ni mayor que V5V = 5 V, como se indica a continuación en (14):

(14) 

Tomando ahora (12), donde VOut = AA1, y despejando el voltaje asociado con el puerto analógico 1, se obtiene la siguiente relación en (15):

(15) 

Luego, sustituyendo la expresión anterior en (14) y resolviendo para la corriente de celda, se obtiene lo siguiente en (16):

(16) 

Este resultado permite identificar el rango de corrientes de celda que se pueden medir con un cierto valor de RJ. Cualquier corriente de celda que esté fuera de este rango ocasionaría un voltaje excesivo en dicha resistencia, por lo que aparecería un voltaje diferencial significativo en el amplificador. Esto, a su vez, haría que el voltaje de trabajo se desvíe del valor indicado en (3), por lo tanto, ya no se podría considerar como un valor constante, lo que hace inválida la medición de corriente.

Cuando el equipo se utiliza para realizar pruebas electroquímicas, se aplica un voltaje de celda y se registra una lectura de los puertos analógicos 0 y 1 en un cierto intervalo de tiempo. A este par de valores se le denomina dato. Cuando la prueba implica la realización de un barrido lineal en el voltaje de celda, la velocidad del barrido, en Vs-1, se establece en el programa de control mediante el parámetro denominado retardo por dato (TDato). Este es el tiempo en milisegundos en que el equipo permanece inactivo entre la lectura de cada dato. El valor de TDato depende del rango de voltajes de celda que se van a aplicar durante el barrido (∆V) , de la velocidad del barrido deseada (v), del número de anchos de pulso necesarios para generar el ∆V deseado (NSaltos) y de la cantidad de datos que se van a registrar por cada ancho de pulso aplicado (NDatos). Conociendo estos valores, se calcula el retardo por dato mediante la siguiente ecuación:

(17) 

En (17), el número total de saltos se calcula a partir de los voltajes de celda máximo (VCelda(máx)) y mínimo (VCelda(mín)) que se desean aplicar durante el barrido. Por medio de (8), se pueden obtener los anchos de pulso correspondientes a estos voltajes de celda, los cuales serían LPWM(máx) y LPWM(mín), respectivamente, por lo que el número total de saltos estaría dado por (18):

(18) 

La cantidad de datos que se registran por cada ancho de pulso aplicado, es decir NDatos, es un parámetro que el usuario debe definir en cada prueba. Finalmente, el valor obtenido para TDato se coloca como parámetro para la función ''delay( )'' en el programa que controla la placa Arduino (Apéndice).

Como un ejemplo de cálculo, para una velocidad de barrido de 0.100 Vs-1 y considerando un barrido de voltajes de celda entre -2 V y +2 V, se tendría un rango de voltajes ∆V=4 V, así como anchos de pulso máximo y mínimo de 229 y 25, respectivamente. Esto corresponde a ciclos de trabajo de 0.29 ms (89.8 %) y 31.62 μs (9.8 %), respectivamente, para una frecuencia de la señal PWM de 3.1 kHz. Los anchos de pulso máximo y mínimo de 229 y 25 corresponden a los parámetros LPWM(máx) y LPWM(mín), respectivamente. La diferencia entre estos valores brinda el número total de saltos (NSaltos), como se indica en (18), que en este caso sería de 204 saltos. Si se registran 9 datos por salto (NDatos), se obtiene un retardo por dato de 21.79 ms (TDato).

Finalmente, cabe destacar que el circuito de control propuesto incluye un filtro pasivo paso bajo, el cual permite filtrar todo el contenido armónico de la señal PWM que se aplica a través de la salida digital 9 de la placa Arduino. En el diagrama de la Fig. 1, este filtro está formado por el resistor R1 y el capacitor C1, lo cual permite tener una frecuencia de corte de 33.9 Hz, que es suficientemente baja para eliminar el contenido armónico de una señal PWM con frecuencia de 3.1 kHz. Por tanto, el voltaje aplicado a la entrada inversora del amplificador operacional A, es básicamente un voltaje continuo con valor VPWM.

3. Metodología

El circuito propuesto y las ecuaciones que describen su funcionamiento son sometidos a cuatro pruebas diferentes que buscan evaluar tres aspectos en concreto: la capacidad del equipo para establecer un voltaje de celda deseado, la exactitud en la definición de la velocidad de barrido y el grado de concordancia en la medición de la corriente de celda. Antes de iniciar con las pruebas, es necesario medir el valor del voltaje del electrodo de trabajo con respecto a tierra (VWE) y el voltaje entregado por la fuente de alimentación del Arduino (V5V), los cuales se miden por medio de un osciloscopio marca BK Precision, modelo 2190E.

A. Efecto del factor resistivo sobre la capacidad del circuito para establecer un voltaje de celda deseado

En este trabajo, se define la resistencia de celda total como la suma de las resistencias RC-R y RR-W que se muestran en la Fig. 1. Por su parte, el factor resistivo se define como la relación entre RC-R y RR-W, y se calcula por medio de la siguiente relación en (19).

(19) 

Este factor resistivo se establece por medio de un potenciómetro de 5 kΩ como se muestra en la Fig. 3. En esta prueba, se seleccionan tres valores de factor resistivo: 0.10, 0.60 y 3.00, los cuales representan condiciones favorables, medias y desfavorables de la relación entre las resistencias RC-R y RR-W, respectivamente. Para cada factor resistivo, se definen once voltajes de celda entre -2.5 V y +2.5 V, además, por cada voltaje de celda se calcula el voltaje de referencia correspondiente (VRE) mediante (4). Luego, por medio de (8), se obtiene el ancho de pulso necesario para lograr cada uno de estos voltajes de celda seleccionados. Por cada uno de los voltajes de celda seleccionados, se ingresa su ancho de pulso correspondiente en la línea 14 del programa para la placa Arduino (Apéndice), y este se ejecuta durante un tiempo predeterminado de 60 s. Durante ese tiempo, por medio del osciloscopio, se registra el valor experimental del voltaje de referencia y se calcula luego el voltaje de celda obtenido usando (1). Por cada factor resistivo analizado, se registran los once voltajes de celda seleccionados y los once voltajes de celda obtenidos experimentalmente en el circuito.

B. Efecto de la resistencia de celda total sobre la capacidad del circuito para establecer un voltaje de celda deseado

En esta segunda prueba, se busca evaluar la influencia de la resistencia de celda total en la capacidad del circuito para establecer un voltaje de celda deseado. Para ello, se repite la prueba descrita en la sección anterior con un potenciómetro de 500 Ω como resistencia de celda total, para así establecer corrientes de celda más altas.

Fig. 3. Diagrama de conexión de un potenciómetro para simular una celda electroquímica con un determinado factor resistivo. 

. Capacidad del circuito para establecer una velocidad de barrido deseada

En esta prueba, se busca evaluar la capacidad del sistema para establecer una velocidad de barrido deseada a partir de la definición del retardo por dato (TDato) y de la cantidad de datos que se toman por cada valor de ancho de pulso (NDatos). Esto en un barrido de voltajes de celda desde -2 V a +2 V, manteniendo un factor resistivo de 0.10, con una resistencia de celda total de 5 kΩ, que permiten alcanzar los voltajes de celda deseados.

En la primera parte de la prueba, se calculan los anchos de pulso correspondientes a los voltajes de celda máximo y mínimo requeridos por medio de (8); asimismo, se obtiene el valor de NSaltos correspondiente por medio de (18). Luego, se seleccionan cinco velocidades de barrido entre 10 mVs-1 y 500 mVs-1 y, por cada una de ellas, se calcula el retardo por dato (TDato) mediante (17), considerando un ∆V de 4 V y un NDatos de 30. Cada valor de TDato calculado se ingresa en las líneas 27 y 35 del programa correspondiente para la placa Arduino (Apéndice) y este se ejecuta para así producir cinco ciclos completos del barrido seleccionado. Luego, por medio del osciloscopio, se miden el tiempo experimental de un barrido ascendente y el cambio experimental del voltaje de celda. A partir de estos valores, se calcula una velocidad de barrido experimental por cada velocidad de barrido deseada, y se calcula el porcentaje de error en cada caso.

En la segunda parte de la prueba, con el fin de explorar la influencia del número de datos registrados por cada ancho de pulso en la velocidad experimental del barrido, se realiza otro experimento en el que se mantiene fija la velocidad de barrido en 100 mVs-1, con un ∆V en 4 V y el mismo factor resistivo a partir de una resistencia de celda total de 5 kΩ. Se seleccionan diez valores para el número de datos registrados por cada ancho de pulso (NDatos), entre 10 y 60, y se calcula el retardo por dato correspondiente a cada uno de ellos. Luego, usando el mismo método descrito para la parte anterior, se obtiene la velocidad de barrido experimental y se calcula el porcentaje de error para cada número de datos registrados por cada ancho de pulso.

D. Medición de corriente de celda

Esta última prueba busca evaluar la exactitud del sistema en la medición de la corriente de celda, así como la influencia de la resistencia de retroalimentación (RJ) del seguidor de corriente en la exactitud de estas mediciones.

Para esta prueba, se conectan los electrodos contador y referencia al mismo nodo, además, se conecta una resistencia de celda fija entre el electrodo de referencia y el de trabajo. Luego, se varía el ancho de pulso de la señal PWM entre 0 y 255 en intervalos de 17 unidades, mientras se registran con el Arduino los valores de voltaje que aparecen a la salida del amplificador operacional que actúa como seguidor de corriente, para así calcular la corriente de celda experimental por medio de (12). Este valor se compara con la corriente de celda medida con un amperímetro de banco marca Tektronix, modelo DMM 4040, número de serie 2129102 y certificado de calibración F5900065. Este proceso se realiza de la misma manera para tres diferentes resistencias de celda: 220 Ω, 1 kΩ, y 5.1 kΩ, utilizando una resistencia RJ de 220 Ω. En cada caso se calcula el porcentaje de error entre la corriente medida con el amperímetro y la corriente calculada con (12).

Finalmente, con el fin de evaluar el impacto del valor de RJ en la medición de corrientes de celda bajas, se repite el proceso de medición de la corriente de celda antes mencionado, considerando la misma resistencia de celda de 5.1 kΩ, pero esta vez sustituyendo RJ por una resistencia de 4.7 kΩ. De igual manera, se calcula el porcentaje de error entre la corriente medida con el amperímetro y la corriente calculada con (12).

3. Resultados

Los resultados obtenidos para la prueba de seguimiento del voltaje de celda se presentan en las gráficas de las Figs. 4 y 5, para resistencias de celda totales de 5 kΩ y 500 Ω, respectivamente, y tres diferentes valores de factor resistivo.

Los resultados presentados muestran la dependencia entre el voltaje de celda obtenido y el valor del factor resistivo. En las Figs. 4 y 5, se observa que el factor resistivo afecta la capacidad del circuito para fijar un voltaje de celda deseado y puede reducir el rango de valores donde el voltaje de celda obtenido iguala al voltaje de celda deseado. Los valores bajos del factor resistivo favorecen un rango más amplio de voltajes de celda que se pueden obtener en el circuito. Por ejemplo, en la Fig. 4, se tiene un rango útil de voltajes de celda entre -2 V y +2 V, para un factor resistivo de 0.10. No obstante, para un factor resistivo de 3.00, este rango se reduce a voltajes de celda entre -0.5 V y +0.5 V.

Esta relación entre el factor resistivo y la capacidad para fijar un voltaje de celda deseado podría tener su origen en la tensión que aparece en la resistencia colector-referencia (RC-R). Cuando el factor resistivo aumenta, el valor de RC-R aumenta mientras que la resistencia referencia-trabajo (RR-W) disminuye. Por tanto, la tensión en la resistencia RC-R también aumenta, lo que podría llevar al amplificador operacional A al punto de saturación. Con esto, el voltaje de referencia pierde la capacidad de seguir al voltaje aplicado mediante la señal PWM y, así, el voltaje de celda obtenido será distinto del deseado. Además, el hecho de tener una única fuente de alimentación de 5 V agrava la situación, pues el amplificador operacional A posee un margen de variación en su salida de solo ±2.5 V para compensar el voltaje que aparece en RC-R. Esta situación no deseada se podría mejorar mediante el uso de otras fuentes de alimentación externas con voltajes mayores, por lo que no se podría utilizar la fuente de alimentación de la placa Arduino.

Fig. 4. Comparación entre los voltajes de celda deseados y los obtenidos para tres diferentes valores de factor resistivo y una resistencia de celda total de 5 kΩ. 

Por otro lado, los resultados obtenidos muestran que una resistencia de celda total baja tiende a reducir también la capacidad del equipo para fijar un voltaje de celda deseado, con los mismos valores de factor resistivo. Por ejemplo, si el factor resistivo se mantiene en 0.10 y se reduce la resistencia total de celda a 500 Ω, el rango útil de voltajes de celda se reduce a valores entre -1.5 V y +1.5 V, como se muestra en la Fig. 5. En este caso, el problema parece tener un origen similar al que se describió anteriormente para el factor resistivo, pues ahora fluye una corriente más alta a través de la resistencia RC-R, lo que ocasiona la aparición de un voltaje importante en ella. Este voltaje, a su vez, puede ocasionar la saturación del amplificador operacional A, por lo que el voltaje de referencia deja de ser igual al voltaje aplicado mediante la señal PWM.

Fig. 5. Comparación entre los voltajes de celda deseados y los obtenidos para tres diferentes valores de factor resistivo y una resistencia de celda total de 500 Ω. 

Dado que el factor resistivo y la resistencia total de una celda electroquímica real son valores difíciles de estimar (o bien desconocidos del todo), la dependencia entre estos valores y el voltaje de celda que se obtiene del circuito propuesto constituye una limitación importante que reduce el rango de voltajes de celda que se podrían aplicar en una cierta prueba electroquímica. Fuera de ese rango, los resultados serían inválidos.

Cuando el factor resistivo de la celda es favorable para el potenciostato, este puede establecer el voltaje de celda de manera adecuada mediante la definición del ancho de pulso de la señal PWM. Por ejemplo, en el oscilograma de la Fig. 6, se observa que el voltaje del electrodo de referencia es el mismo que el obtenido a partir de la señal PWM, para voltajes de celda entre -2 V y +2 V. Por su parte, el voltaje de salida del seguidor de corriente reacciona de manera inversa a la variación del voltaje producido por la señal PWM, lo que permite una adecuada medición de corriente para todo el rango de voltajes de celda seleccionado. Si el voltaje del electrodo de referencia no es igual al voltaje aplicado por medio de la señal PWM, se tendrá un indicador de que el factor resistivo de la celda no es favorable para el potenciostato.

Fig. 6. Oscilograma que muestra: 1) el voltaje obtenido a partir de la señal PWM; 2) el voltaje del electrodo de referencia; y 3) el voltaje de salida del seguidor de corriente, para un barrido de voltajes de celda entre -2 V y +2 V con factor resistivo de 0.10, resistencia total de celda de 5 kΩ, y RJ de 4.7 kΩ. 

En la prueba de seguimiento de la velocidad de barrido, los resultados obtenidos se presentan en los CUADROS I y II, mientras que la Fig. 7 muestra un oscilograma y los cursores utilizados para la medición del tiempo de barrido. En el CUADRO I, se observa que el mayor porcentaje de error se obtuvo para una velocidad de barrido de 500 mVs-1, mientras que el mínimo se registró para la velocidad de 50 mVs-1, pero no se observa un patrón claro entre el porcentaje de error y la velocidad de barrido seleccionada. Por su parte, en el CUADRO II se observa que el menor porcentaje de error se obtuvo cuando el equipo registró 14 datos entre saltos, mientras que, para 50 datos entre saltos, se registró el mayor porcentaje de error. Nuevamente, los resultados del CUADRO II no muestran un patrón claro entre el porcentaje de error y la cantidad de datos que el equipo registra entre saltos.

Cuadro I Veloidades de barrido medidas de forma experimental para diferentes retardos por dato, considerando 30 datos registrados por cada ancho de pulso, un ∆V de 4 V, una resistencia de celda total de 5.1 kΩ y un fator resistivo de 0.10 

Velocidad de barrido deseada (mVs-1) Retardo por dato (ms) Velocidad de barrido medida (mVs-1) Error (%)
500 1.31 532.45 6.49
300 2.19 297.78 0.74
100 6.57 105.79 5.79
50 13.14 49.94 0.12
10 65.68 10.13 1.30

Cuadro II Veloidades de barrido medidas de forma experimental para diferentes números de datos por cada ancho de pulso, considerando una velocidad de barrido de 100 mVS-1, un ∆V de 4 V, una resistencia de celda total de 5.1 kΩ y un factor resistivo de 0.10 

Número de datos registrados por cada ancho de pulso Retardo por dato (ms) Velocidad de barrido medida (mVs-1) Error (%)
10 19.70 102.03 2.03
14 14.07 99.01 0.98
20 9.85 107.49 7.49
28 7.04 97.10 2.90
30 6.57 105.79 5.79
39 5.05 97.10 2.90
40 4.93 116.86 16.86
49 4.02 95.26 4.74
50 3.94 121.82 21.82
60 3.28 102.55 2.55

Las diferencias observadas entre la velocidad de barrido deseada y la que se midió experimentalmente podrían originarse en la forma en la que el Arduino procesa los retardos fraccionarios en la función ''delay( )''. Los resultados parecen indicar que esta función podría tener una mayor exactitud cuando el tiempo de retardo es relativamente grande (en ms) y, a su vez, cuando su parte fraccionaria se aproxima a cero. Estos factores deben ser considerados a la hora de definir el número de datos por registrar entre saltos, de tal manera que, para una cierta velocidad de barrido deseada, se pueda tener un adecuado balance entre el número de datos registrados entre saltos y un bajo porcentaje de error en la velocidad de barrido obtenida con el potenciostato.

Fig. 7. Oscilograma que muestra el voltaje de los electrodos de referencia (morado) y trabajo (amarillo) durante un barrido de -2 V a +2 V en el voltaje de celda. Los cursores (línea punteada) se utilizan para medir la velocidad de barrido experimental. 

Para la tercera prueba, donde se evaluó la capacidad del sistema para medir la corriente de celda por medio del amplificador operacional en configuración de seguidor de corriente, se presentan los resultados de las Figs. 8, 9 y 10. En estas pruebas, se tomaron 60 muestras del voltaje de salida del seguidor de corriente por cada valor de ancho de pulso de la señal PWM, en un lapso de 6 s, los cuales luego fueron promediados con el fin de reducir el ruido de medición.

De acuerdo con(16), para una resistencia de retroalimentación RJ de 220 Ω, el rango de corrientes de celda que se puede medir con el sistema va desde -11.36 mA a +11.36 mA. Ahora, la corriente de celda se define de acuerdo con el valor de la resistencia de celda total que se tenga. Para una resistencia de celda de 220 Ω, las corrientes de celda esperadas se ajustan bien al rango de corrientes antes mencionado, por lo que el error promedio que se obtuvo en estas mediciones fue de 4.62 %. Por lo tanto, la diferencia entre las corrientes medidas con el amperímetro y las corrientes estimadas es bastante pequeña, como se observa en la Fig. 8.

Fig. 8. Corriente de celda medida con amperímetro (mA) contra corriente de celda estimada (mA) con el potenciostato para una resistencia de celda total de 220 Ω, para 16 diferentes valores de ancho de pulso aplicados a la señal PWM. 

Fig. 9. Corriente de celda medida con amperímetro (mA) contra corriente de celda estimada (mA) con el potenciostato para una resistencia de celda total de 1 kΩ, para 16 diferentes valores de ancho de pulso aplicados a la señal PWM. 

Fig. 10. Corriente de celda medida con amperímetro (mA) contra corriente de celda estimada (mA) con el potenciostato para una resistencia de celda total de 5.1 kΩ, para 16 diferentes valores de ancho de pulso aplicados a la señal PWM. 

Para una resistencia de celda total de 1 kΩ, las corrientes de celda esperadas se reducen, por lo que el rango definido por RJ ahora es un tanto amplio para medirlas con exactitud, por ello, el porcentaje de error en estas mediciones aumentó al 14.11 %. Por lo tanto, la diferencia entre las corrientes medidas con el amperímetro y las corrientes estimadas por el potenciostato son más notorias, como se aprecia en la Fig. 9.

Para el caso de una resistencia de celda total de 5.1 kΩ, las corrientes de celda esperadas se vuelven muy bajas para el rango de medición definido por una RJ de 220 Ω. Esto se tradujo en un porcentaje de error de 71.13 %, el cual es demasiado alto. No obstante, dado que las corrientes de celda esperadas se encontraban en el rango de -0.47 mA y +0.48 mA, se logró una medición de corriente más exacta por medio de una resistencia de retroalimentación de 4.7 kΩ. Esta permite medir corrientes entre -0.53 mA y +0.53 mA, que es un rango de medición más apropiado para este caso. Por tanto, con el nuevo valor de RJ, se obtuvo un nuevo porcentaje de error de 6.83 %, mucho más bajo que el obtenido anteriormente. Las diferencias entre las mediciones de corriente realizadas con RJ de 220 Ω y RJ de 4.7 kΩ se pueden observar gráficamente en la Fig. 10.

Los resultados anteriores confirman la utilidad del rango de medición de corrientes de celda que se definió en (16), el cual sirve de guía para seleccionar un valor adecuado para RJ, que garantice una mayor exactitud en las mediciones, dado un cierto rango de corrientes de celda requeridas por una prueba electroquímica en particular. Asimismo, tomar el promedio de 60 mediciones de corriente por cada ancho de pulso aplicado al circuito parece tener un efecto positivo en la reducción del ruido de medición. No obstante, se podrían explorar también estrategias adicionales como las propuestas por Nam et al. (6).

Finalmente, cabe destacar que el potenciostato propuesto permite realizar mediciones con un único electrodo de trabajo. En este estudio, no se contempló la posibilidad de utilizar el sistema propuesto mediante la técnica de multiplexación, la cual permite realizar mediciones con múltiples electrodos de manera simultánea.

Conclusiones

En este trabajo, se propuso un circuito de control para un potenciostato de bajo costo, que utiliza una única fuente de alimentación y que se opera desde la computadora a través de una placa Arduino. Se dedujeron las ecuaciones eléctricas que gobiernan el circuito de control propuesto, con el fin de establecer el voltaje de celda deseado, la velocidad de barrido requerida, y un rango de corrientes de celda que puedan ser medidas con exactitud, de acuerdo con la prueba electroquímica que se esté realizando.

Las pruebas realizadas con el fin de evaluar la capacidad del sistema para establecer un voltaje de celda deseado revelaron una dependencia importante entre esta capacidad, el factor resistivo de la celda y su valor de resistencia total. Factores resistivos altos, así como resistencias totales de celda bajas, limitan el rango de voltajes de celda que pueden ser aplicados de manera estable por el circuito de control a la celda electroquímica.

En relación con el ajuste de la velocidad de barrido, las pruebas realizadas mostraron diferentes porcentajes de error, los cuales podrían estar relacionados con la función que implementa el retardo por dato en la placa Arduino. Retardos por dato bajos y con una parte fraccionaria alejada de cero, produjeron las mayores diferencias entre la velocidad de barrido deseada y la velocidad de barrido medida experimentalmente.

Finalmente, en relación con la medición de la corriente de celda, se identificó la importancia de seleccionar un valor adecuado para la resistencia de retroalimentación del seguidor de corriente en función del rango de corrientes de celda requeridas por una prueba electroquímica. Además, se verificó la validez de las ecuaciones deducidas para establecer el rango de corrientes de celda que se pueden medir de manera adecuada con un determinado valor de esta resistencia.

Roles de las personas autoras

Alejandro Delgado-Castro: Conceptualización, Análisis formal, Metodología, Investigación, Software, Redacción - borrador original, Redacción – revisión y edición, Validación.

Omar Rojas-Bolaños: Conceptualización, Análisis formal, Metodología, Investigación, Software, Redacción - borrador original, Redacción – revisión y edición, Validación.

Agradecimientos

Se agradece a la Sede Regional de Guanacaste de la Universidad de Costa Rica por el apoyo brindado a esta iniciativa de investigación, en particular, por el espacio físico, el equipo y los materiales utilizados para la realización de las pruebas de laboratorio.

Referencias

(1) W. Colburn, K. J. Levey, D. O'Hare y J. V. Macpherson, ''Lifting the lid on the potentiostat: a beginner's guide to understanding electrochemical circuitry and practical operation'', Phys. Chem. Chem. Phys., vol. 23, no. 14, pp. 8100-8117, mar. 2021, doi: 10.1039/D1CP00661D. [ Links ]

(2) G. N. Meloni, ''Building a Microcontroller Based Potentiostat: A Inexpensive and Versatile Platform for Teaching Electrochemistry and Instrumentation'', J. Chem. Educ., vol. 93, no. 7, pp. 1320-1322, abr. 2016, doi: 10.1021/acs.jchemed.5b00961. [ Links ]

(3) Y. C. Li et al., ''An Easily Fabricated Low-Cost Potentiostat Coupled with User-Friendly Software for Introducing Students to Electrochemical Reactions and Electroanalytical Techniques'', J. Chem. Educ., vol. 95, no. 9, pp. 1658-1661, jul. 2018, doi: 10.1021/acs.jchemed.8b00340. [ Links ]

(4) V. Cordova-Huaman, V. R. Jauja-Ccana y A. La Rosa-Toro, ''Low-cost smartphone-controlled potentiostat based on Arduino for teaching electrochemistry fundamentals and applications'', Heliyon, vol. 7, no. 2, p. e06259, feb. 2021, doi: 10.1016/j.heliyon.2021.e06259. [ Links ]

(5) R. Clark et al., ''A Generalized Potentiostat Adaptor for Multiplexed Electroanalysis'', Anal. Chem., vol. 93, no. 20, pp. 7381-7387, may. 2021, doi: 10.1021/acs.analchem.0c05299. [ Links ]

(6) K. Nam, G. Choi, H. Kim, M. Yoo y H. Ko, ''A Potentiostat Readout Circuit with a Low-Noise and Mismatch-Tolerant Current Mirror Using Chopper Stabilization and Dynamic Element Matching for Electrochemical Sensors'', Appl. Sci., vol. 11, no. 18, p. 8287, sep. 2021, doi: 10.3390/app11188287. [ Links ]

(7) I. M. Farhan, M. N. Aldy, J. Nabillah y F. Adriyanto, ''Design of Microcontroller-Based Potentiostat for Determination of Ethanol Integrated with Smartphone through Internet of Things'', en 6th International Conference on Industrial, Mechanical, Electrical and Chemical Engineering, Surakarta, Indonesia, oct. 10, 2021, p. 1096, doi: 10.1088/1757-899X/1096/1/012073. [ Links ]

Recibido: 13 de Marzo de 2024; Aprobado: 29 de Octubre de 2024