INTRODUCCIÓN
La cardiotoxicidad relacionada al cáncer se refiere a los efectos nocivos en el corazón de pacientes con el diagnóstico oncológico, que pueden relacionarse a sus tratamientos con agentes de quimioterapia (especialmente antraciclinas) y/o hormonal y/o radioterapia y/o inmunoterapia, incluso en la población pediátrica. 1,2 Es decir, incluye condiciones que van desde la hipertensión, disfunción sistólica del ventrículo izquierdo, trastornos del ritmo, isquemia miocárdica y la falla cardiaca, que pueden tardar hasta 10 años en instaurarse.
Las enfermedades cardiovasculares y el cáncer corresponden a la primera y segunda causa de muerte a nivel mundial, respectivamente. Comparten factores de riesgo comunes: envejecimiento, estilos de vida no saludables, entre otros.1,3-5 Por lo tanto, las estrategias de prevención y tratamiento en algunos de sus abordajes también son similares, cambios en estilo de vida y ejercicio regular.1 Pueden considerarse enfermedades simultáneas o consecutivas, pue- den coexistir en un mismo paciente y requieren un abordaje interdisciplinario, lo cual puede satisfacerse con la complementación y no fragmentación en clínicas de rehabilitación oncológica o cardiooncológicas. Lamentablemente, se ven como dos entidades separadas y sin mucha interacción. 5-8
Las enfermedades cardiovasculares son la causa principal de morbimortalidad de los sobrevivientes de cáncer, incluso la segunda causa de muerte a largo plazo, en términos generales de sobrevivientes de cáncer. La persona con antecedente de cáncer frecuentemente fallecen por enfermedad cardiovascular y no por la recurrencia de su malignidad, a pesar de que existe la percepción contraria.3-5,7,9,10 Además, la evidencia sugiere que la actividad física disminuye el riesgo de recurrencia en cáncer de próstata, colorrectal y mama; también es importante tener en cuenta que los pacientes con diagnóstico de cáncer, usualmente, cursan con depresión de etiología multifactorial y que el ejercicio físico podría contribuir a contrarrestar algunas de estas.11 Las intervenciones deben ser diseñadas y basadas en el conocimiento de la enfermedad, así como de sus tratamientos. 12 El ejercicio físico debe considerarse parte del tratamiento, tanto antes en la prehabilitación, la cual prepara el cuerpo para tolerar un evento estresante, como durante la quimioterapia e incluso después del tratamiento, ya que ofrece efectos de cardioprotección que mitigan, contrarrestar y previenen los inducidos por las diferentes terapias en el sistema cardiovascular. 1,3,5,13,14
PROGRAMAS DE REHABILITACIÓN CARDIACA Y REHABILITACIÓN ONCOLÓGICA
El cáncer y la enfermedad cardiaca son las que lideran las causas de mortalidad global, son condiciones altamente relacionadas y comparten factores de riesgo en común, tanto es así que la enfermedad cardiovascular aumenta el riesgo de padecer cáncer y se puede decir que esa relación es bidireccional. Por lo tanto, esta superposición, desde el punto de vista etiológico, confirma que el ejercicio y el aumento en la actividad física se convierten en un factor protector contra estas patologías. Se sabe que el ejercicio, es una herramienta que provee mejoras a nivel de capacidad cardiorespiratoria, así como calidad de vida, bienestar psicológico, reducción de fatiga, ansiedad y depresión, todas estas variables, usualmente, se afectan en pacientes con cáncer. Los programas de rehabilitación cardiooncológica se caracterizan por ser intervenciones inter y multidisciplinarias basados en un modelo de rehabilitación cardiaca con pequeñas modificaciones; es una realidad que la red profesional utilizada para actividades de rehabilitación cardiaca es un recurso que idealmente se debe seguir aprovechando también en estos grupos de pacientes.
El abordaje de estas patologías se corresponde entonces con un abordaje multidisciplinario, como se mencionó anteriormente, basado en evaluación del riesgo, entrenamiento físico, optimización de terapia farmacológica, consejería de estilos de vida saludable, control de factores de riesgo cardiovascular, apoyo psicológico, adherencia a un estilo de vida más activo con la consecuente mejora en la capacidad cardiopulmonar y por lo tanto funcional.
El ejercicio físico debe considerarse parte del tratamiento en las diferentes etapas de la evolución del cáncer, esto puede mitigar o prevenir complicaciones. Esta claro que el ejercicio mejora la capacidad funcional y el pronostico en un amplio espectro de tipos de cáncer. Los mecanismos por los cuales tiene este efecto no están claramente conocidos, pero desde el punto de vista fisiológico la actividad física tiene un influjo sobre la composición corporal, los niveles de hormonas sexuales, la inflamación sistémica y el sistema inmune, jugando un rol muy importante este último. 15, 16
Prevención
1. Primaria: todo paciente que recibirá terapia potencial- mente cardiotóxica.
a. Antes de quimioterapia se debe:
i. Evaluar perfil cardiovascular para seleccionar el mejor tratamiento y disminuir los efectos cardiotóxicos directos de drogas anticáncer.
ii. Identificar y corregir los factores de riesgo cardio- vascular preexistentes (hipertensión, glicemia, colesterol, tabaquismo, dieta, sedentarismo).
iii. Limitar la dosis acumulada de antraciclinas, ad- ministrarlas en infusión en vez de bolos, usar análogos de antraciclinas o formulaciones lisosomales que son menos cardiotóxicas.
iv. Agregar agentes cardioprotectores.
2. Secundaria: pacientes seleccionados de alto riesgo con cardiotoxicidad preclínica o síntomas iniciales de cardiotoxicidad y pacientes con exposición a altas dosis de agentes quimioterapéuticos o con factores de riesgo para desarrollar enfermedad cardiovascular.
a. Identificar pacientes en alto riesgo de cardiotoxicidad para hacer pruebas diagnósticas, así como aquellos sujetos que tienen morbilidades asociadas a un aumento del riesgo cardiovascular.
b. Identificar componentes clave:
Captación de estos pacientes
Se debe diagnosticar la cardiotoxicidad en etapas pre- clínicas, así como los factores de riesgo cardiovasculares, ya que esto permite la implementación de tratamiento cardioprotector y la prevención de enfermedades cardiovasculares en una fase potencialmente reversible o en la cual se evite una mayor morbilidad y deterioro de la calidad de vida. Estos deben ser identificados y referidos según criterio del tratante al programa de rehabilitación cardioncológica. Idealmente se debe involucrar al paciente en un programa de rehabilitación cardiooncológica, con sus componentes debidamente establecidos, desde el diagnóstico, especialmente en cáncer de mama, hematológicos y sarcomas óseos; inicialmente con supervisión médica en colaboración con los equipos interdisciplinarios.
Propuesta de Programa
Rehabilitación Oncológica (PRO)
El PRO está enfocado principalmente a mejorar la calidad de vida de aquellos pacientes que han sido diagnosticados y tratados por cáncer, con la finalidad de volver a su funcionalidad de base previo a su diagnóstico e incluso mejorarla, además, como se ha mencionado en este documento, la relación causal entre el cáncer y la enfermedad cardiovascular es estrecha y tienen factores de riesgo en común que son prevenibles, es por eso que la propuesta va enfocada a realizar un programa de rehabilitación oncológica que se divida en tres grupos de pacientes:
1. Paciente con diagnóstico de cáncer y que curse con cardiotoxicidad ya diagnosticada producto de sus tratamientos o el paciente que tiene cáncer y previamente o durante el tratamiento oncológico ha sido diagnosticado con enfermedad cardiovascular. Estos pacientes, inde- pendientemente si tienen cáncer, deben ser manejados en el programa de rehabilitación cardiaca (ProReCa).
2. Paciente que son diagnosticados con cáncer, sin enfermedad cardiovascular, y que son candidatos para ingresar al programa de rehabilitación oncológica para prevención primaria de enfermedad cardiovascular (PPP) por los factores de riesgo de riesgo que tienen y ameritan ser incorporados a un programa de prevención de este grupo de enfermedades, estos pacientes pueden ser manejados de forma domiciliar o de forma hospitalaria, entendiéndose que en esta modalidad tendrían que asistir al hospital para citas de control. Los pacientes pueden participar de estos programas antes, durante y posterior a los tratamientos, basado en los criterios del médico tratante y el equipo interdisciplinario, además, se valorará los objetivos que se pretenden alcanzar al ser involucrados en el programa.
3. Paciente que requiere terapia producto de las secuelas de tratamientos a los que han sido sometidos por su patología, estos deben ser derivados, dependiendo de las necesidades, a otras especialidades como terapia física, terapia lenguaje, terapia ocupacional, etc. Una vez que tengan la capacidad funcional suficiente para incorporarse a un programa de prescripción de ejercicio (ProReCa, PPP) deben ser derivados.
En la figura 1 se resume esta información en el siguiente flujograma.
Componentes centrales del programa rehabilitación y que se comparten con el programa de rehabilitación cardiooncológica
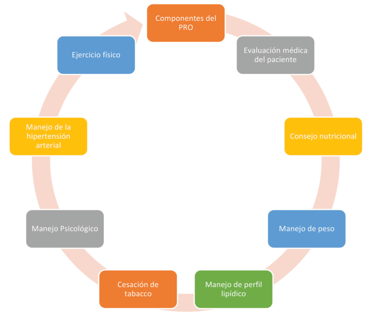
El programa de PRO comparte los componentes centrales similares a los recomendados en los programas de rehabilitación cardiaca y basado en las recomendaciones internacionales, los cuales se describen en la figura 2. 17
Derivación de los pacientes del PRO a los diferentes subprogramas
Lo primero que se debe realizar es la estratificación de riesgo de estos pacientes para establecer el tipo de pruebas de prescripción de ejercicio que requieren, basado en las recomendaciones internacionales. Se sugiere dividir a los pacientes en aquellos que tienen criterios de exposición a radioterapia, quimioterapia, ambos o con ninguna de estas características, además, si existe presencia o no de síntomas relacionados a cardiotoxicidad. Los pacientes que tienen criterios, como se indica en el siguiente flujograma, deben ser sometidos a una prueba de ergoespirometría, idealmente, para decidir el subprograma al cual se derivan. El paciente que no cumple con ninguno de los criterios, es decir no tiene síntomas ni tiene criterios de exposición puede realizar su ejercicio domiciliarmente con seguimiento semanalmente, esto a menos que tenga enfermedad metabólica, renal o cardiovascular establecida, con lo cual debe ser sometido a valoración según los criterios del colegio americano de medicina deportiva (ACSM) y de la Asociación Americana de Rehabilitación Cardiopulmonar (AACVPR), para estos individuos se utilizará la estratificación de riesgo respectiva.

Figura 2 Componentes principales del programa de re- habilitación oncológica, elaboración propia. 18,19
La estratificación de riesgo de estos pacientes debe tener varias consideraciones en cuenta:
1. Establecer si el paciente sufre de cardiotoxicidad, para esto se debe tomar dos criterios: exposición a quimio- terapia y radiación, así como los factores de riesgo del paciente. La misma preferiblemente con una prueba de ergoespirometría (CPET) o aquella que considere el tratante como pertinente; si en esta no presenta altera- ciones, el paciente puede participar de un programa de rehabilitación completamente domiciliar, de lo contrario deberá ser controlado en un centro de rehabilitación cardiaca o cardiooncológica.
2. Si el paciente presenta síntomas cardiovasculares debe ser referido para ser estudiado y luego de esto se envía al programa respectivo según criterio del tratante.
3. Si el paciente tiene antecedentes de enfermedad cardio- vascular debe ser enviado a un programa de rehabilitación cardiaca independientemente si tiene alguno de los otros factores.
4. Si el paciente tiene alguna secuela que le limite su funcionalidad producto de los tratamientos a los que ha sido sometido, debe realizar la terapia correspondiente y luego ser valorado para derivar al subprograma que corresponde.
5. Pacientes que no tienen factores de exposición, riesgo de enfermedad cardiovascular, presencia de esta o que no tengan ningún tipo de secuela producto de sus tratamientos, deben ser sometidos a una valoración de estratificación de riesgo para prescribir ejercicio basada en las guías de la ACSM, asumiendo que no tienen una participación en actividades de ejercicio regular y según su estratificación pueden requerir de una valoración mayor para descartar enfermedad cardiovascular o que se establezca la necesidad de realizar ejercicio supervisa- do en el hospital.
En la figura 3 y la figura 4 se muestra un algoritmo de como funcionaría esta propuesta.
Prescripción de ejercicio
El cáncer suele afectar a todos los grupos de edades, pero se hace más prevalente en individuos mayores de 55 años, existe una fuerte relación entre individuos diagnosticados con cáncer y otras patologías crónicas como se había mencionado anteriormente. Para algunos de estos pacientes la esperanza de vida se alarga luego del diagnóstico y el tratamiento. Es importante tener en cuenta que los tratamientos involucran lesión y destrucción de tejido sano y la persona puede experimentar efectos secundarios que limiten la funcionalidad para realizar ejercicio. Se dice que la capacidad funcional esta disminuida incluso en sobrevivientes de cáncer con más de 5 años postratamiento. Esto plantea un de- safío para la prescripción de ejercicio debido a los múltiples sistemas involucrados para la realización de este y que con frecuencia quedan afectados posterior a los tratamientos. Es muy importante realizar la valoración previa a las pruebas para prescripción de ejercicio y la prescripción en si, esto porque se debe conocer las particularidades del paciente. 20
La prescripción de ejercicio se debe realizar por parte de un profesional que conozca ampliamente del tema, así como tener suficiente experiencia elaborando programas de ejercicio en poblaciones con patología; se deberá realizar, preferiblemente, basándose en las recomendaciones de la ACSM y AACVPR, las cuales son ampliamente conocidas, basados en frecuencia, intensidad, tiempo, tipo, progresividad y volumen, cada prescripción debe ser individualizada según las condiciones y la etapa de evolución de la patología en el in- dividuo. Esta propuesta no hace referencia específica de los principios de prescripción porque se asume que el equipo de trabajo interdisciplinario tiene conocimiento de los mismos. Se recomienda profundizar en las guías de la ACSM.20 También la literatura recomienda tener en cuenta otros tipos de actividad física como el yoga, los ejercicios de relajación, además de las intervenciones psicosociales, dependiendo de la etapa en que se encuentre el tratamiento del paciente. 21

Fig. 3 Algoritmo de referencia y pruebas previo PRO en pacientes con criterios de exposición o síntomas. 18
Consideraciones que se deben tener en cuenta en individuos con cáncer previo a la realización de pruebas de prescripción y la realización de ejercicio
En pacientes con cáncer los protocolos deben considerar la edad del paciente, el nivel de actividad física habitual y anticipar o estimar la capacidad funcional previa al test. El protocolo de Balke modificado es de los que más se utiliza en la población con cáncer de mama. El test de caminata de 6 minutos es una buena alternativa para utilizar en estos pacientes, sin embargo al ser una prueba submáxima subestima la capacidad funcional de estos, sobre todo en aquellos pacientes que se encuentran en mejor condición física, se debe considerar que este test también sirve para estimar el pronóstico del paciente en referencia a la cantidad de metros que caminó y el riesgo cardiovascular, además de valorar la evolución de los pacientes durante el programa sobre todo en aquellos en quienes la capacidad funcional se encuentra muy deteriorada. Se deben tomar en cuenta las siguientes consideraciones antes de realizar pruebas para la prescripción de ejercicio y la prescripción misma:
1. Establecer el nivel en el que se encuentran todos los componentes de salud y aptitud física del paciente.
2. Estar atento ante las complicaciones que puede presentar el paciente producto de las morbilidades coexisten- tes y tener en cuenta las posibles contraindicaciones que pueda tener el paciente para realizar las pruebas.
3. Establecer el nivel de afectación que produjo el cáncer y sus tratamientos en la capacidad cardiopulmonar, fuerza, resistencia, flexibilidad, así como el grado de fatiga y síntomas que asocia.
4. Recomendaciones previas: evaluación de la presencia de neuropatías periféricas y musculoesqueléticas. Considerar que si el paciente ha sido sometido a terapia hormonal el riesgo de fracturas puede aumentar. Si el paciente tiene metástasis a hueso debe valorarse si es seguro iniciar el ejercicio. En el caso de contar con historia de cardiopatía previa o durante el cáncer, se requerirá una valoración previa con estratificación de riesgo cardiovascular. El prescriptor de ejercicio debe considerar que la cardiopatía y la afectación de hueso por los tratamientos y las metástasis de cáncer pueden no estar diagnosticados al momento de iniciar con las sesiones de ejercicio.
5. Para cáncer de mama se debe hacer énfasis en la evaluación de la afectación de tren superior previo a la realización de ejercicios en esta zona.
6. En el caso de los cánceres de tipo hematológico no se hace referencia específica a algún tipo de evaluación en esta población más que la general.
7. Partir del principio de evitar a toda costa la inactividad, sin embargo, la concepción social considera muchas veces que el paciente debe descansar todo lo posible, contrario a las recomendaciones internacionales. Se debe estimular al paciente a realizar toda la actividad física posible. En algunas ocasiones y dependiendo de la fase de tratamiento en la que se encuentre el paciente, el ejercicio puede ser limitado e incluso inseguro, esto se debe valorar dependiendo de las condiciones de cada persona, las cuales claramente son dinámicas. Algunos de estos factores que afectan la realización de la actividad física son: fragilidad, tratamientos, factores musculoesqueléticos, neurológicos o cognitivos, es necesario que se inicie con terapia física para mejorar algunos de estos aspectos antes de iniciar con el reacondiciona- miento cardiopulmonar. Se debe tener en perspectiva que en los pacientes con cáncer que se encuentran en estadios iniciales, la afectación en su capacidad para realizar el ejercicio es mínima, contrario a los que ya tienen tumores con gran crecimiento celular, los cuales, dependiendo de su localización, pueden tener un impacto profundo en la ejecución de los ejercicios.
8. Dentro de las cosas que se deben evaluar antes de iniciar la prescripción del ejercicio es:
a. Establecer el nivel de independencia para hacer ejercicio de cada individuo.
b. Pacientes con niveles de discapacidad severa debe ser valorado por los diferentes servicios de los departamentos de rehabilitación.
c. Dependiendo del grado de funcionalidad del paciente teniendo en cuenta las pruebas de prescripción o la capacidad funcional estimada, se debe comenzar con caminatas desde baja a moderada intensidad de forma progresiva.
d. Evaluar la evolución periódicamente, así como monitorizar los efectos adversos cuando están presentes.
e. Los sujetos que se encuentran en quimioterapia o estuvieron recibiéndola, pueden tener efectos adversos adicionales, ante esto nunca se debe sobrepasar la capacidad del paciente a tal punto de exacerbar los mismos.
f. Siempre estar preparado para variaciones importan- tes de un día para otro en esta población.
El modelo de prescripción que se propone fue basado en recomendaciones de los consensos internacionales, incluso tomando en cuenta el riesgo de contagio por COVID-19. 22 El programa dura doce semanas e incluiría ejercicio de tipo concurrente, con cargas cardiovasculares de trabajo máximas del 70-85%, estimadas con prueba de prescripción de ejercicio y con escala de esfuerzo percibido de 20 puntos. Las prescripciones deben tener un modelo individualizado, además de un componente dinámico y flexible por las condiciones cambiantes del paciente. Es valioso recalcar el importante rol que tiene el prescriptor de ejercicio, ya que debe contar con la suficiente experiencia en el trabajo con estas poblaciones por su complejidad. Se espera alcanzar una adherencia durante el programa de al menos 70% de los participantes; el modelo completamente domiciliar es otro elemento que se debe considerar como herramienta para la prescripción, sin embargo, por las características propias del mismo se mencionan de forma muy general en este documento, además, como se mencionó anteriormente, no se pretende ahondar en aspectos detallados de la prescripción de ejercicio. 18,20,23
Modelo domiciliar
Algunos pacientes con cáncer pueden ejercitarse regularmente sin supervisión estricta, los beneficios de esto están claramente establecidos. En el caso de los sujetos que se consideren de manejo domiciliar se pueden promover las siguientes estrategias:
1. Evitar la inactividad física, se debe iniciar con la actividad física lo antes posible conforme el paciente lo vaya tolerando.
2. Motivar al paciente a caminar al menos 150 minutos por semana.
3. Si durante los controles de seguimiento o monitoreo el paciente presenta efectos adversos o disminución en la capacidad aeróbica con respecto a la que tenía previa- mente, debe ser referido a sus tratantes lo antes posible.
4. Esto se limitará a pacientes de bajo riesgo sin factores de exposición ni manifestaciones clínica. 18,20,23
CONCLUSIONES
Existe una fuerte relación entre individuos diagnosticados con cáncer y otras patologías crónicas como se había mencionado anteriormente. La detección temprana y el avance en los tratamientos hace que muchos de estos tengan una mayor sobrevida, sin embargo, se debe considerar que las personas podrían experimentar efectos secundarios que limiten la capacidad funcional por periodos prolongados subsecuentes al tratamiento. Esto plantea un desafío para la prescripción de ejercicio debido a los múltiples sistemas involucrados para la realización de este y que con frecuencia quedan lesionados, sin dejar de lado la afectación psicosocial que sufren estos pacientes.
La enfermedad cardiovascular y el cáncer son las causas de mayor mortalidad en la población costarricense, por lo que vale la pena abocarse a buscar estrategias integrales que faciliten el abordaje de estas patologías desde una optica tanto preventiva como rehabilitadora.
El paciente oncológico sufre de sobreprotección por parte de su entorno social, en donde por una concepción errónea se fomenta la inactividad fisica con el fin de no empeorar su cuadro clínico, esto lleva a que adopten, en algunas ocasiones, estilos de vida no saludables que a mediano plazo pueden desencadenar en otras enfermedades crónico degenerativas que se sobreagregan a su cuadro clínico de base. Un buen número de estos pacientes llegan a morir por complicaciones no asociadas al cáncer sino a otro tipo de enfermedades como las cardiovasculares, las cuales se pudieran prevenir si se incluyesen en programas de rehabilitación, dirigidos por equipos multi e interdisciplinarios con sus diferentes componentes.
Como se ha hecho referencia en esta propuesta, la enfermedad cardiaca y oncológica tienen elementos etiológicos comunes, por lo tanto un manejo integral en programas de rehabilitación pueden tener un impacto positivo en la calidad de vida de los pacientes.
Esta propuesta pretende facilitar el abordaje de estos individuos y sus padecimientos, por medio del desarrollo de espacio de atención en conjunto con los programas de rehabilitación cardiaca y rehabilitación oncológica, con la finalidad de mejorar la calidad de vida y disminuir la morbimortalidad en estas poblaciones.















